添加到电脑桌面
添加到电脑桌面,以后点击桌面图标一键打开,无需搜索,非常快捷!
立即添加
资源篮
0
普通会员
限时优惠
登录
文档分类
计算机
金融/投资/证券
医药卫生
汽车/机械
外语学习
法律/法规/法学
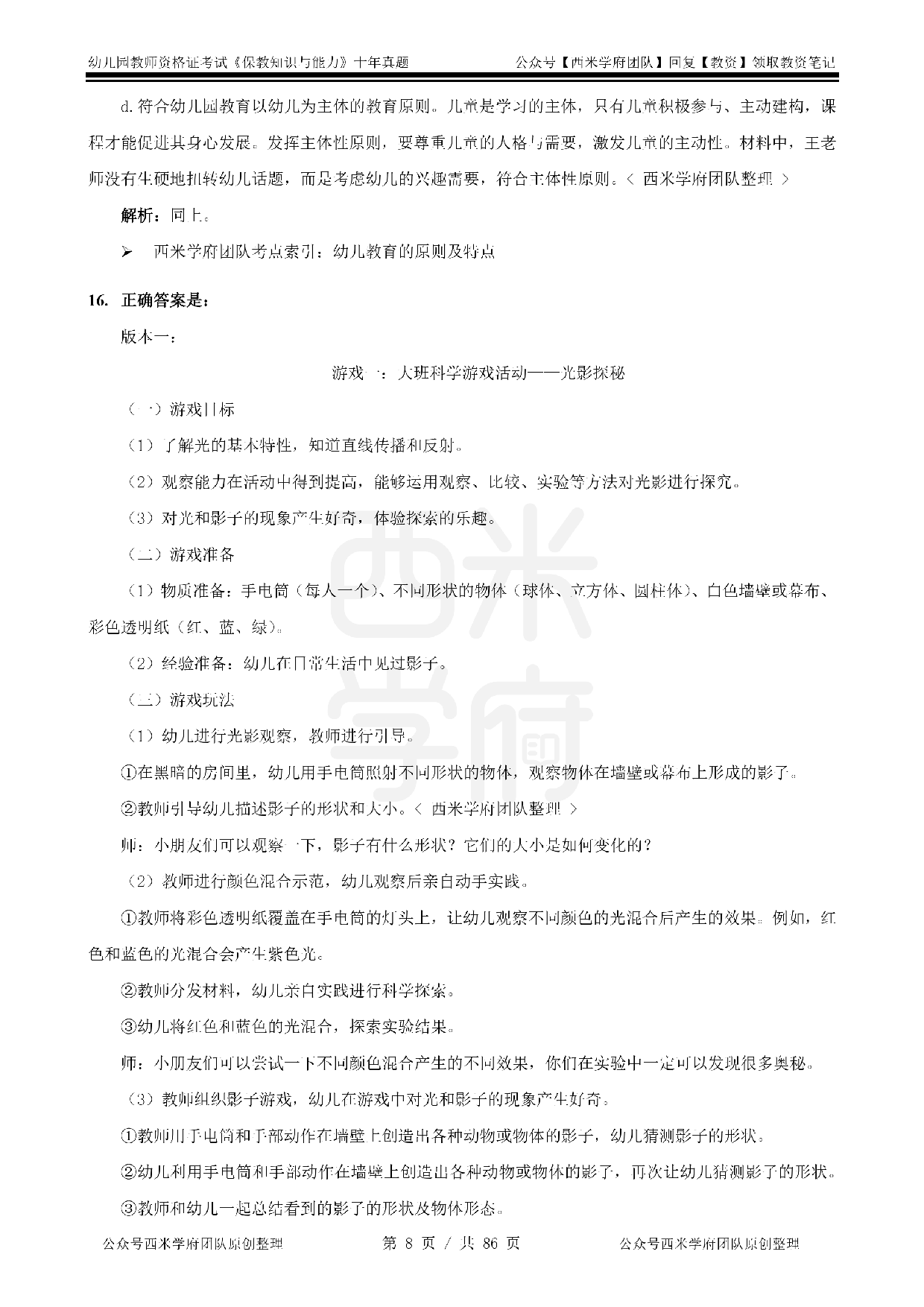
研究生考试
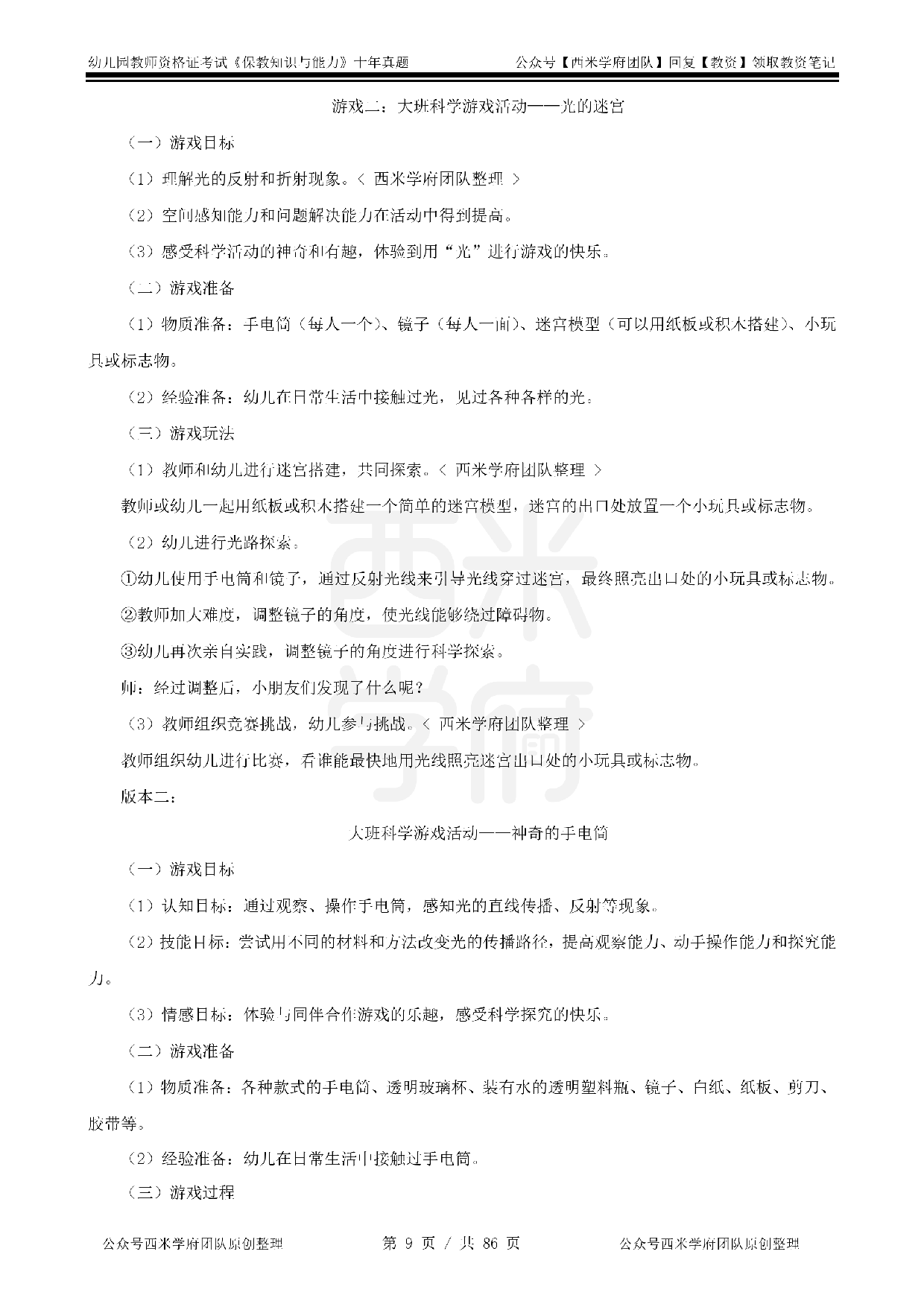
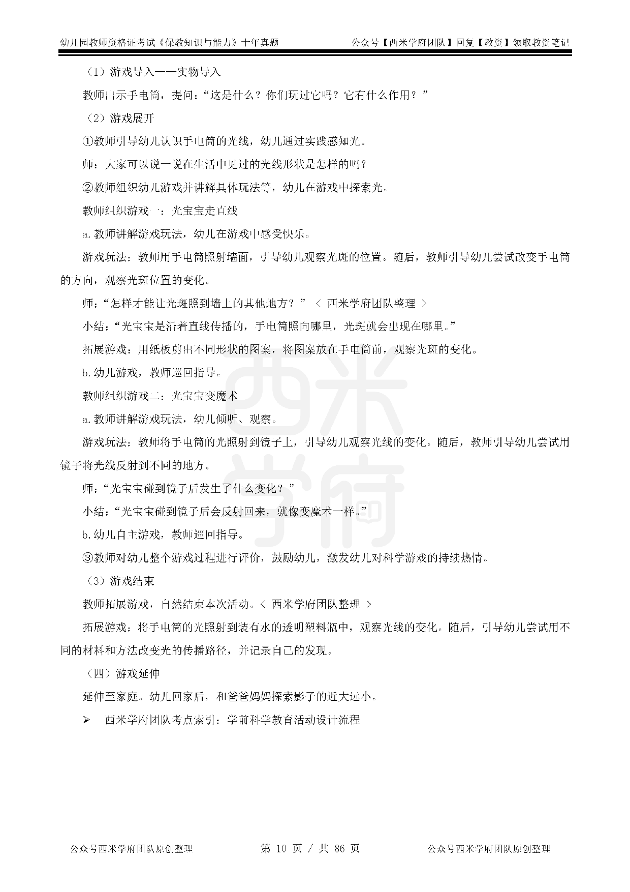
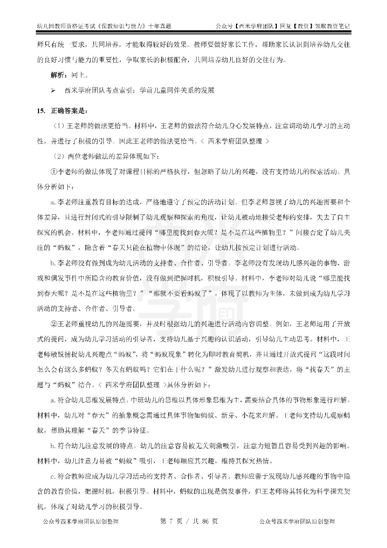
电子工程
经济/贸易/财会
建筑/施工
幼儿/小学教育
文学/历史
教师资格考试
学术论文
上传下载
我要上传
上传规定
关于下载
下载须知
上传说明
投稿帮助
关于积分
关于提现
新手攻略
文档认领
特殊渠道特权
VIP收益说明
协议条款
用户协议
隐私政策
商户服务协议
上传积分文档协议
会员服务协议
文库
教师资格考试
保教知识与能力
25年真题答案-幼儿-保教知识.pdf
PDF
10页
下载0
2025-11-04
浏览11
收藏0
点赞0
评分-
6积分
收藏
已收藏
喜欢
已喜欢
文档描述
25年真题答案-幼儿-保教知识.pdf
zijunshi
这个人很懒,什么都没留下
个人认证
查看用户
该文档于
上传
推荐文档
最新文档
25年真题-幼儿-保教知识.pdf
2024年上半年教师资格证考试《保教知识与能力》(幼儿园)真题.pdf
2024下半年幼儿园《保教知识与能力》真题(新更).pdf
2023年下半年教师资格证考试《保教知识与能力》(幼儿园)真题.pdf
2023年上半年教师资格证考试《保教知识与能力》(幼儿园)题.pdf
2022年下半年教师资格证考试《保教知识与能力》(幼儿园)题.pdf
2022年上半年教师资格证考试《保教知识与能力》(幼儿园)题.pdf
2021年下半年教师资格证考试《保教知识与能力》(幼儿园)题.pdf
2021年上半年教师资格证考试《保教知识与能力》(幼儿园)题.pdf
2020年下半年教师资格证考试《保教知识与能力》(幼儿园)题.pdf