文库 计算机 计算机科学与技术

基于django的个人任务管理平台的设计与实现-11697字.docx

2022及前全 DOCX   40页   下载0   2026-01-12   浏览2   收藏0   点赞0   评分-   22199字   20.00
温馨提示:当前文档最多只能预览 10 页,若文档总页数超出了 10 页,请下载原文档以浏览全部内容。
基于django的个人任务管理平台的设计与实现-11697字.docx 第1页
基于django的个人任务管理平台的设计与实现-11697字.docx 第2页
基于django的个人任务管理平台的设计与实现-11697字.docx 第3页
基于django的个人任务管理平台的设计与实现-11697字.docx 第4页
基于django的个人任务管理平台的设计与实现-11697字.docx 第5页
基于django的个人任务管理平台的设计与实现-11697字.docx 第6页
基于django的个人任务管理平台的设计与实现-11697字.docx 第7页
基于django的个人任务管理平台的设计与实现-11697字.docx 第8页
基于django的个人任务管理平台的设计与实现-11697字.docx 第9页
基于django的个人任务管理平台的设计与实现-11697字.docx 第10页
剩余30页未读, 下载浏览全部
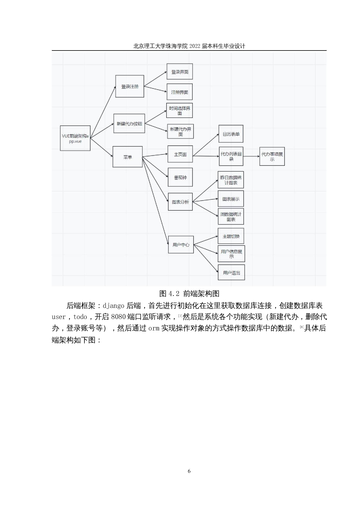
北京理工大学珠海学院 2022 届本科生毕业设计 基于 django 的个人任务管理平台的设计与实现 摘 要 随着科技的发展,网络在人们生活中的位置越来越重要了。生活中也穿插着各种互 联网的运用,极大方便了人们的生活。但是,在带给我们便利的同时,互联网中各种新 奇的消息,在不经意间也浪费了人们的时间。时间是有限的,重要的事情要早安排。 本系统采用的是 B/S 模式,即浏览器/服务器模式,使用浏览器管理系统既高 效又方便。本系统基于 django 框架,使用 pycharm 开发后端,vscode 开发前端,nginx 部署前端
基于django的个人任务管理平台的设计与实现-11697字.docx