文库 计算机 软件系统设计

基于springboot的费用报销系统的设计与实现-12697字.docx

2022及前全 DOCX   41页   下载0   2026-01-13   浏览2   收藏0   点赞0   评分-   17161字   20.00
温馨提示:当前文档最多只能预览 10 页,若文档总页数超出了 10 页,请下载原文档以浏览全部内容。
基于springboot的费用报销系统的设计与实现-12697字.docx 第1页
基于springboot的费用报销系统的设计与实现-12697字.docx 第2页
基于springboot的费用报销系统的设计与实现-12697字.docx 第3页
基于springboot的费用报销系统的设计与实现-12697字.docx 第4页
基于springboot的费用报销系统的设计与实现-12697字.docx 第5页
基于springboot的费用报销系统的设计与实现-12697字.docx 第6页
基于springboot的费用报销系统的设计与实现-12697字.docx 第7页
基于springboot的费用报销系统的设计与实现-12697字.docx 第8页
基于springboot的费用报销系统的设计与实现-12697字.docx 第9页
基于springboot的费用报销系统的设计与实现-12697字.docx 第10页
剩余31页未读, 下载浏览全部
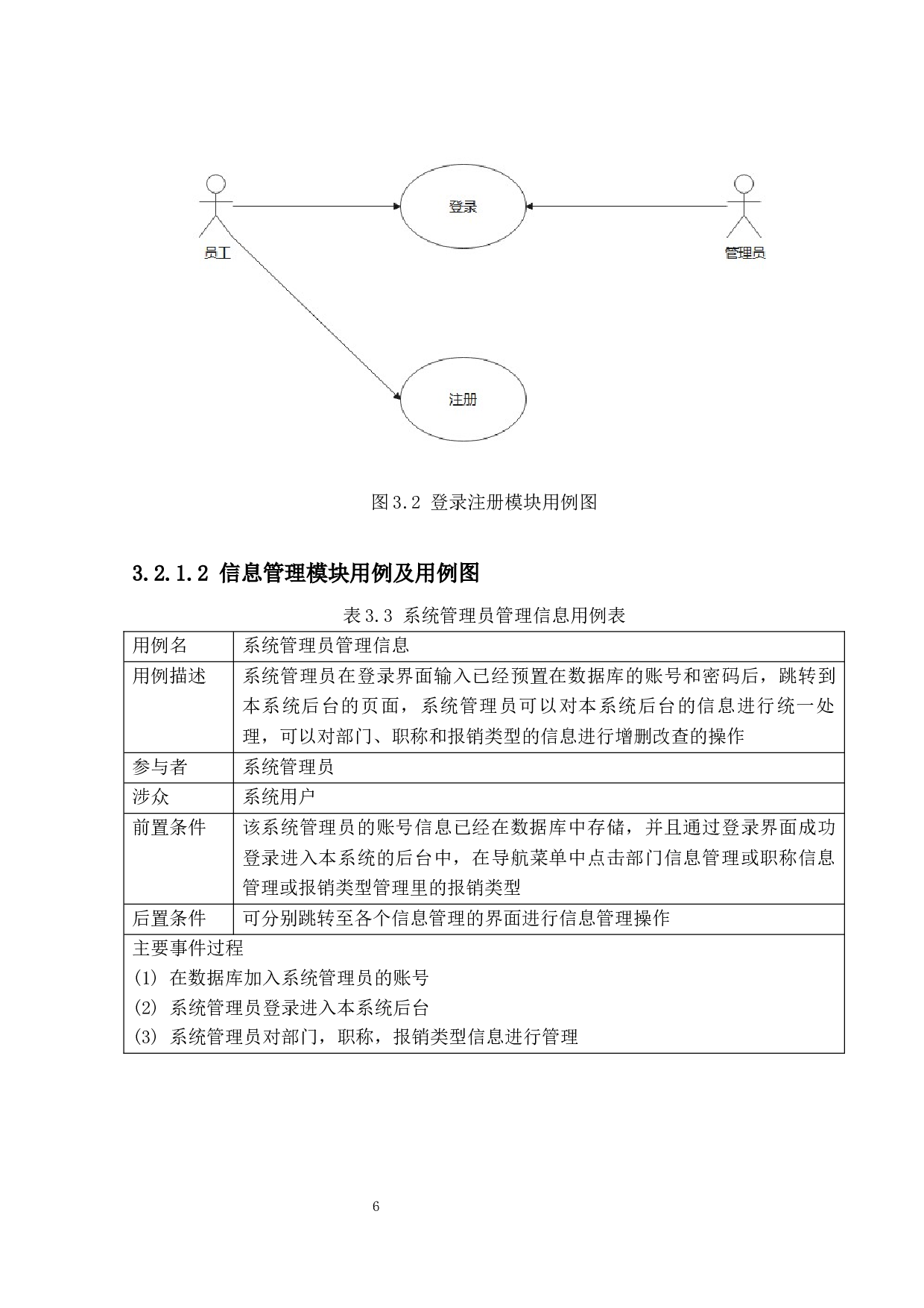
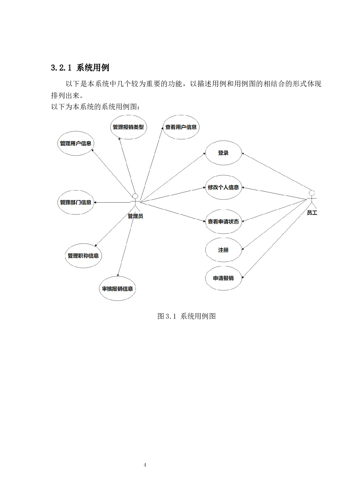
基于springboot的费用报销系统的设计与实现 摘 要 在当今信息化的社会下,每个人都不得不面对这些问题, 如今由于信息产业的快速发展,社会已经进入信息时代。公司企业报销几乎不会再使用纸质化的操作进行报销,线上报销可以很大程度上节约人力资源和物质资源,并对公司信息进行统一化的管理。当今公司企业利用计算机网络进行对费用的报销已经是一种趋向于大数据信息的社会状态,已经逐步往这一方面发展。本文所提到的费用报销系统主要包括下面四个模块:登录注册模块、信息管理模块、报销申请模块、报销审核模块。该系统的后台设计采用S
基于springboot的费用报销系统的设计与实现-12697字.docx