文库 经济学 会计学

发展新能源汽车产业对公司净利润的影响——以福田汽车为例-10821字.docx

2022及前全 DOCX   23页   下载0   2026-01-15   浏览2   收藏0   点赞0   评分-   18650字   20.00
温馨提示:当前文档最多只能预览 10 页,若文档总页数超出了 10 页,请下载原文档以浏览全部内容。
发展新能源汽车产业对公司净利润的影响——以福田汽车为例-10821字.docx 第1页
发展新能源汽车产业对公司净利润的影响——以福田汽车为例-10821字.docx 第2页
发展新能源汽车产业对公司净利润的影响——以福田汽车为例-10821字.docx 第3页
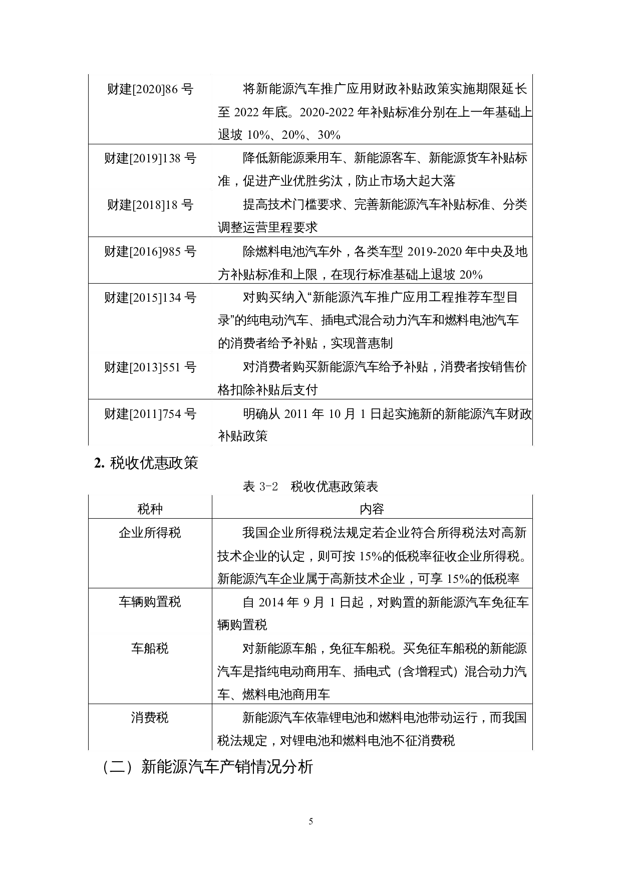
发展新能源汽车产业对公司净利润的影响——以福田汽车为例-10821字.docx 第4页
发展新能源汽车产业对公司净利润的影响——以福田汽车为例-10821字.docx 第5页
发展新能源汽车产业对公司净利润的影响——以福田汽车为例-10821字.docx 第6页
发展新能源汽车产业对公司净利润的影响——以福田汽车为例-10821字.docx 第7页
发展新能源汽车产业对公司净利润的影响——以福田汽车为例-10821字.docx 第8页
发展新能源汽车产业对公司净利润的影响——以福田汽车为例-10821字.docx 第9页
发展新能源汽车产业对公司净利润的影响——以福田汽车为例-10821字.docx 第10页
剩余13页未读, 下载浏览全部
目录 摘要 Abstract Ⅰ Ⅱ 一、 引言 .......................................................... 1 (一) 研究背景及意义 .................................................................................................................. 1 1. 研究背景 ............................................................................................................................... 1 2. 研究意义 ...............................................................................................
发展新能源汽车产业对公司净利润的影响——以福田汽车为例-10821字.docx