文库 计算机 物联网工程

基于51单片机的智能雨刷控制系统的设计与实现-15689字.docx

2022及前全 DOCX   40页   下载0   2026-01-08   浏览5   收藏0   点赞0   评分-   22245字   20.00
温馨提示:当前文档最多只能预览 10 页,若文档总页数超出了 10 页,请下载原文档以浏览全部内容。
基于51单片机的智能雨刷控制系统的设计与实现-15689字.docx 第1页
基于51单片机的智能雨刷控制系统的设计与实现-15689字.docx 第2页
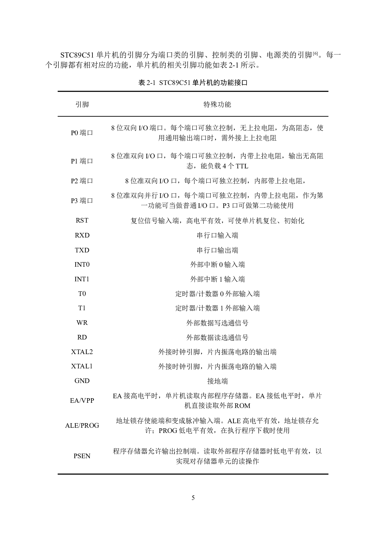
基于51单片机的智能雨刷控制系统的设计与实现-15689字.docx 第3页
基于51单片机的智能雨刷控制系统的设计与实现-15689字.docx 第4页
基于51单片机的智能雨刷控制系统的设计与实现-15689字.docx 第5页
基于51单片机的智能雨刷控制系统的设计与实现-15689字.docx 第6页
基于51单片机的智能雨刷控制系统的设计与实现-15689字.docx 第7页
基于51单片机的智能雨刷控制系统的设计与实现-15689字.docx 第8页
基于51单片机的智能雨刷控制系统的设计与实现-15689字.docx 第9页
基于51单片机的智能雨刷控制系统的设计与实现-15689字.docx 第10页
剩余30页未读, 下载浏览全部
摘 要 近年来,我国汽车工业发展迅猛,汽车作为一种重要的交通工具,改变了人们的出行方式,给人类的生活带来了便利。雨刷作为汽车最重要的部件之一,在人们的行车过程中解决了很多安全隐患问题,尤其在天气恶劣的时候,比如下雨或下雪的天气,若在下雨时没有雨刷的话,不仅会影响驾驶员的视野,而且也会影响人们的出行安全。然而,传统上的雨刷都需要手动去调节开关和速度,由此会分散驾驶员的注意力,容易引起交通事故的发生,从而对人们的出行安全造成威胁。随着物联网的发展,智能控制技术应用到了汽车领域 ,因此,为了进一步提
基于51单片机的智能雨刷控制系统的设计与实现-15689字.docx